您当前位置: 首页 > 攻略 > 详情

《英雄联盟》不破不立试炼任务完成方法及LOL不破不立试炼活动奖励详情表

发布时间:2026-02-06 16:08作者:admin

该如何完成英雄联盟不破不立的试炼任务呢?此任务一经开启,便受到众多小伙伴的喜爱。顺利完成任务后就能兑换奖励,然而在任务推进过程中,玩家会遭遇不少难题。这就需要玩家掌握一定的规则技巧,助力自己顺利通关,而且每个操作步骤都有详细的解读。

英雄联盟LOL不破不立试炼活动奖励一览表

2自2021年9月27日起,至2021年10月31日23:59止,参与英雄联盟客户端内的【不破/不立试炼】活动,和LPL赛区的四支出征战队一起为2021英雄联盟全球总决赛做准备!

2021全球总决赛【不破/不立试炼】现已开启!

在活动期间,您能够通过完成一系列任务,来获取“符文能量”(“符文能量”是本次活动特有的活动代币),并使用它兑换游戏内的道具奖励,以及外部平台的应援道具。需要注意的是,每个QQ仅能绑定一个大区来参与活动。详细的任务与奖励清单如下:

一、 参与方式

1. 登录英雄联盟客户端,选择【不破/不立试炼】页签。

2. 挑选你支持的战队作为主队*,如此就能进入他们的秘密训练基地。(在整个活动期间,你仅有一次更改主队的机会。更改主队时会消耗活动代币——也就是符文能量)

3. 完成每日登陆、每日游戏等一系列任务,可获得符文能量,并兑换奖励。

4. 当您选定某支战队作为自己的主队后,您获取的个人符文能量会同步累计到战队符文能量的进度里。一旦战队符文能量达成进度目标,所有将该战队选为主队的召唤师,都能额外得到一个升级战队图标。此升级图标会在活动结束后发放。(若玩家在活动中途更换主队,仅能获得新选定主队的升级战队图标)

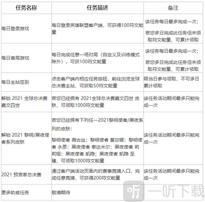
二、 任务列表

三、 奖励列表

四、 其它注意事项

关于主队更改方式:在客户端页面,点击左侧面板上方的战队图标,消耗500符文能量就能更换自己的主队。更换成功后,已兑换的游戏内道具不予退回。

关于战队符文能量:它是所有选择该战队作为主队的玩家所获取符文能量的总和。当进度条满格后,您将额外得到所选主队的升级版召唤师图标。

一旦您选定某支战队作为自己的主队,您的个人符文能量便会自动纳入该战队的战队符文能量进度之中,整个过程无需您手动操作。倘若您更换了主队,此前获取的个人符文能量依旧会计入您之前支持的战队。而在您更换主队后所获得的符文能量,则会被计入新战队的符文能量里。

小编点评:

已详细介绍诸多任务进行时的注意事项,查看清晰图片有助于我们顺利推进任务。而且,依据不同的完成程度,能够兑换各异的奖励,从而收获绝佳的游戏体验。

复制本文链接 攻略文章为游戏网所有,未经允许不得转载。
热门游戏→更多
相关文章→更多